Author: YUShuhao, QUAN Haiyan
PCB and FPGA have two completely different performance characteristics in terms of heat dissipation. Rigid PCBs—typically built with FR-4, high-TG laminates, or metal-core substrates—offer relatively strong thermal performance due to their thicker copper layers, stable structure, and the ability to incorporate heat-spreading features such as thermal vias, copper planes, and dedicated cooling interfaces.
Flexible PCBs (FPCBs), present a completely different thermal behavior. Designed around polyimide films for bendability and ultra-thin form factors, FPCBs inherently possess much lower thermal conductivity and allow only limited copper thickness.
Their mechanical flexibility restricts the use of heat sinks, metal cores, thick copper pours, and other traditional cooling techniques.
As a result, FPCBs generally exhibit weaker heat dissipation and are far more susceptible to localized heat buildup, especially in high-density or power-intensive designs.
The following sections will introduce two methods for improving heat dissipation performance through design.
PCB Heat Dissipation Design
In recent years, Electronic components have become increasingly smaller in size and more densely arranged [1]. When electronic components consume significant power, they generate substantial heat. Components operating at higher temperatures transfer heat to cooler components, causing the overall temperature of the printed circuit board (PCB) to rise [2]. When high-power components are densely packed, heat dissipation is delayed, further elevating the board’s overall temperature.
Thermal failure can cause electronic devices to malfunction or suffer catastrophic breakdowns. Research indicates that component failure rates increase rapidly with temperature—doubling for every 10°C rise—potentially leading to complete system failure under severe conditions [3].
Importance of Component Layout Optimization
Therefore, studying the layout of electronic components on PCBs and adjusting their positions to reduce heat transfer between components can effectively lower the overall board temperature.
To prevent high temperatures from affecting component efficiency, optimizing component placement is essential. This approach not only reduces system-wide temperatures, enhancing device safety and stability, but also minimizes costs associated with additional cooling components like fans.
Review of Related Thermal Management Studies
Researchers have proposed various methods to address thermal design challenges in electronic devices: Xu Xintian et al. [4] employed a temperature uniformity adjustment method based on openings in battery enclosures, considering the impact of opening quantity and size on battery performance. This enhanced overall heat dissipation and met thermal requirements;
Kondo et al. [5] constructed computational fluid dynamics (CFD) models to predict PCB temperatures. Results showed minimal deviation between simulated and actual temperatures, yielding satisfactory outcomes;
VanErp et al. [6] co-designed microfluidic and electronic components within a single semiconductor substrate, achieving efficiency beyond current standards while substantially reducing energy consumption for electronic component cooling;
Feng et al. [7] addressed thermal runaway in lithium batteries by establishing a thermal analysis database. By comparing relevant data across battery types, they identified design solutions that enhanced battery operational efficiency;
Coppola et al. [8] evaluated the impact of trace routing on PCB temperatures during thermal design and employed various methods to predict steady-state temperature fields on circuit boards;
Ahmad et al. [9] designed a neural computation-based random numerical paradigm to study temperature distribution dynamics in porous fin models; Liang et al. [10] optimized an airflow inclinometer using genetic algorithms, enhancing its sensitivity and achieving the desired results;
Kang et al. [11] developed a preheating method for aircraft engine battery packs during cold-start operations. This approach accounts for the heating volume of resistive heaters and modifies aluminum trays. The revised design enhances temperature uniformity within the battery pack, enabling thermal management strategies for low-temperature battery operation;
Funk et al. [12] estimated steady-state temperature values between PCBs and electronic chips using a semi-analytical approach. They first derived the PCB’s analytical expression via Green’s function, then obtained the electronic chip’s analytical expression using the method of separation of variables, and finally determined the temperature at their contact interface through an iterative method;
Otaki et al. [13] performed thermal design optimization for circuit board layouts with instantaneously heated chips using Bayesian optimization and thermal network modeling.
Selection of Thermal Modeling and Optimization Algorithms
Since the microcell thermal equilibrium method is more suitable for regularly distributed electronic components on circuit boards and offers a clearer modeling approach, this paper adopts the microcell thermal equilibrium method for PCB thermal analysis.
Regarding electronic component layout optimization, commonly employed algorithms include simulated annealing [14-15], differential evolution [16], genetic algorithms [17-19], and ant colony optimization [20]. However, most of these algorithms introduce numerous parameters, resulting in high computational complexity and difficulty.
Quan et al. [21] proposed the Surface-Simplex Swarm Evolution (SSSE) algorithm. This approach employs a simplex neighborhood search mechanism and establishes a multi-role state search strategy. It can adaptively adjust the search strategy based on problem characteristics and solution quality, solving optimization problems with fast convergence.
The SSSE algorithm features a clear structure with minimal control parameters. During optimization, only the particle count serves as a parameter, enabling global search across the entire solution space and reducing susceptibility to local optima.
Mathematical Model of Steady-State Temperature Field for Electronic Components
Assume 16 electronic components are uniformly distributed on a printed circuit board (PCB), as shown in Fig. 1. Except for their power dissipation values, all other parameters of these components are identical. The PCB is treated as a large rectangle, with components distributed uniformly and regularly across its surface.
Fig. 1 Schematic diagram of printed circuit board
The dashed lines represent the grid generated by partitioning the PCB. The center of each grid cell is considered a node, with each node located at the center of its corresponding electronic component. Each node corresponds to a unique coordinate: (1,1), (1,2), (1,3), (1,4), (2,1), (2,2), (2,3), (2,4), (3,1), (3,2), (3,3), (3,4), (4,1),(4,2),(4,3),(4,4).
Consider an internal node with coordinates (i,j) for analysis. This node exchanges heat with its four adjacent nodes (up, down, left, right).
According to the principle of energy conservation, the sum of heat generated by the electronic component itself, heat transferred via convection between the component and air, and heat transferred between the component and the circuit board must equal zero. The schematic diagram of heat transfer between this node and its surrounding four nodes is shown in Figure 2.
Fig. 2 Schematic diagram of heat transfer in internal nodes
Using the microelement heat balance method, we derive the expressions for heat input into node (i,j) from its four neighboring nodes.
The heat input into node (i,j) from node (i+1,j) is:
The heat transferred from node (i-1,j) to node (i,j) is
The heat transferred from node (i,j+1) to node (i,j) is
The heat transferred from node (i,j-1) to node (i,j) is
where the numerator is the temperature difference between the internal node (i,j) and its four surrounding nodes (i+1,j), (i-1,j), (i,j+1), (i,j-1), and the denominator is the thermal resistance between two nodes.
The length, width, and thickness of the electronic component are lx1, ly1, and lC, respectively. The distances between adjacent nodes on the left/right and top/bottom are lx2 and ly2, respectively. The thermal conductivities of the electronic component and air are λC and λg, respectively.
Using Equations (1) to (4), the thermal equilibrium equation for this electronic component is obtained as
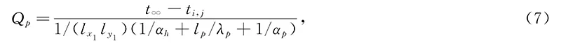
where Q∞ represents the heat generated by convective heat transfer between node (i,j) and the surrounding fluid, Qp denotes the heat flowing into node (i,j) from the PCB, and qi,j is the heat generated by node (i,j) per unit time. The mathematical expressions for Q∞ and Qp are respectively:
where α_c is the convective heat transfer coefficient between node (i,j) and the surrounding fluid, α_h is the heat transfer coefficient between the circuit board and the component, l_p is the thickness of the circuit board, λ_p is the thermal conductivity of the circuit board, α_p is the convective heat transfer coefficient between the circuit board and the surrounding fluid, t_∞ is the ambient temperature, and t₀ is the initial temperature.
When only three electronic components surround a node, the schematic diagram of heat transfer at a linear boundary is shown in Fig. 3. Here, the right side of node (i,j) has no electronic components, meaning node (i+1,j) does not exist. This condition is equivalent to energy transfer via convective heat exchange between that side and the fluid;
When only two electronic components surround the node, the schematic diagram of heat transfer at nodes at a right-angled boundary is shown in Fig.4. Here, neither the right nor the bottom side of node (i,j) has an electronic component, meaning nodes (i+1,j) and (i,j-1) do not exist. This is equivalent to both sides transferring energy to the fluid via convective heat transfer.
When the boundary node lies along the x-axis, the heat exchanged between node (i,j) and the air via convective heat transfer is
When the boundary node is located along the y-axis, the heat exchanged by convection between node (i,j) and the air is
From the above analysis, the heat balance equations for the two cases are respectively
When the left and top nodes of an electronic component lack adjacent components, the thermal equilibrium equation for its boundary node can similarly be derived.
A model can be established using the infinitesimal element thermal equilibrium method, with all solutions being linear equations. Equations (5), (10), and (11) yield the temperature solution equations for i×j electronic components.
The temperature values at each node can be represented by a column vector T = (t₁₁, t₂₁, …, t_(i1), t₁₂, t₂₂, …, t_(i2), …, t₁_j, t₂_j, …, t_(i_j))^T. Each node corresponds to a linear equation. Combining these equations yields a system of equations whose solution provides the temperatures of the electronic components. After separating and rearranging the constant terms, the system can be expressed as:
where A is the i×j coefficient matrix of the unknown vector T, T is the i×j column vector, and B is the i×j column vector.
Problem Setup and Example Calculation
Numerical Solution Method for the Model
The following parameters are set for the model components. Assume the PCB has dimensions of 15 cm in length, 15 cm in width, and 2 mm in thickness.
The electronic component has dimensions of 2 cm in length and width, with a thickness of 4 mm. With vertical spacing lx1 = ly1 = 2 cm, horizontal spacing lx2 = ly2 = 1 cm, component spacing lC = 4 mm, and component thickness lp = 2 mm. Thermal conductivities are λp = 15 W/(m·℃) for PCB and λC = 5 W/(m·℃) for components.
The convective heat transfer coefficients are set as follows: αp = 3 W/(m²·℃) between the PCB and air, αc = 8 W/(m²·℃) between the sub-components and air, and αh = 4 W/(m²·℃) between the PCB and electronic components. The ambient temperature is assumed identical to the initial temperature, i.e., t∞ = t0 = 25℃.
» Arrangement and Power Distribution of Electronic Components
Arrange 16 electronic components of identical shape and size, but not entirely equal power consumption, in a regular pattern on the PCB. These components are numbered C1, C2,…, C16 and arranged sequentially from left to right and bottom to top at corresponding positions on the PCB.
Arrange the electronic components with power consumptions S1, S2,…,S16 sequentially according to their serial numbers C1, C2,…,C16. That is, the power consumptions of electronic components C1, C2,…, C16 are S1, S2,… ,S16, respectively. The power consumption of the 16 electronic components is listed in Table 1.
The schematic diagram of the example model is shown in Fig. 5, where electronic components are uniformly distributed on the circuit board.
Electronic components dissipate heat through thermal exchange with flowing air. Since thermal radiation has negligible impact on component temperatures, its influence is disregarded—specifically, the thermal resistance caused by radiation is ignored.
The temperatures of electronic components at their initial positions are listed in Table 2.
ICEPAK Thermal Simulation Analysis of the Model
To validate the mathematical model, the thermal simulation software ICEPAK was used to construct the model. Parameters were set, the mesh was divided, and the solution was computed and processed. The simulation model is shown in Figure 6. The steady-state temperature field simulated by ICEPAK yielded the steady-state temperature values at each electronic component node, listed in Table 3.

Table 3 Steady state temperature values of electronic components at initial position for ICEPAK simulation
Table 3 Steady-state temperature values of electronic components at initial position for ICEPAK simulation
After completing the computational solution, post-processing reveals the steady-state temperature distribution across the entire model, as shown in Figure 7. As evidenced by Table 3 and Figure 7, the electronic components located at positions C3, C5, C10, and C14 exhibit relatively high temperature values.
When high-temperature electronic components are concentrated in a localized area of the PCB, they tend to elevate the temperatures of surrounding components, potentially affecting even more electronic components and ultimately leading to component failure.
Comparison of Theoretical and Simulation Results
Table 4 lists the numerical solutions obtained by solving the linear equation system in MATLAB before optimization and the temperature values at 16 nodes calculated using ICEPAK.

Table 4 Comparison results of nodal temperature values calculated by mathematical model and ICEPAK thermal simulation model before optimization
» Table 4 Comparison results
Each electronic component corresponds to two data points: the upper value represents the steady-state temperature calculated numerically by MATLAB, while the lower value indicates the steady-state temperature obtained from the thermal simulation model constructed by ICEPAK.
Table 4 indicates: Higher-temperature electronic components are located at C3, C5, C6, and C10, with corresponding coordinates (3,1), (1,2), (2,2), and (2,3), representing the positions of electronic components S3, S5, S6, and S10;
Lower-temperature electronic components are located at C1, C13, C15, and C16, with corresponding coordinates (1,1), (1,4), (3,4), and (4,4), corresponding to electronic components S1, S13, S15, and S16;
The temperatures of electronic components obtained from the ICEPAK thermal simulation software are mostly higher than those from the theoretical mathematical model.
The primary reason for this discrepancy is that the mathematical model was established under relatively ideal conditions without accounting for gravitational effects, whereas the ICEPAK model incorporates gravitational influences.
However, the results from both methods are fundamentally consistent, with differences falling within acceptable error margins, thereby validating the mathematical model.
» Comparison of Overall Temperature Data Before Optimization
The maximum, minimum, and average temperature values obtained from steady-state calculations using the mathematical model and ICEPAK simulation are listed in Table 5.
Since the temperatures of electronic components obtained from ICEPAK thermal simulation are generally higher than those from the theoretical mathematical model, the average temperature is also higher. Differences also exist between the maximum and minimum temperatures.

Table5 Comparison results of various data from numerical calculation and ICEPAK simulation before optimization
In summary, the comparison between MATLAB numerical calculations and ICEPAK thermal simulation results demonstrates that the constructed model is reasonable and can accurately calculate temperatures at various nodes.
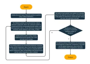
Improved Discrete Simultaneous Evolution Algorithm
Based on the search mechanism of simultaneous neighborhoods and the evolutionary strategy of multi-role states [22], Quan et al. [21] proposed a novel intelligent optimization algorithm. They discussed its performance and outlined the following general steps:
Stepwise Procedure of the DSSSE Algorithm
Step 1) m particles are initialized by randomly selecting points uniformly distributed in the search space ℝ^n.
Step 2) Within the entire search space, each particle in the population randomly selects the pth and qth dimensions from a uniform distribution to construct a two-dimensional search subspace. The two-dimensional structure of the surface-complex neighborhood algorithm is illustrated in Figure 8.
Fig.8 Surface-complex neighborhood of simplex neighborhood particle-i about particle-j
Step 3) The position of each particle in the swarm is updated using the four newly discovered core role states Xic1 (t+1), Xic2 (t+1), Xic3 (t+1), and Xic4 (t+1) found in the search subspace during Step 2. This process continuously updates the four core role positions for each particle with each search iteration.
Step 4) Evaluate each particle’s performance using the objective function to determine its three role states: central role state, mining role state, and exploration role state.
Step 5) After each search, first record the current particle’s position in the search space, then return to Step 2) to begin the next iterative search. As particles approach the optimal position through successive searches, the simple neighborhood gradually shrinks until it reduces to a single optimal point, at which point the particle converges to the optimal solution.
Discretization of the SSSE Algorithm for PCB Optimization
This paper discretizes the SSSE algorithm for solving continuous optimization problems. The original continuous solutions are sorted in ascending order. Each number in the ascending array corresponds to an index representing the discretized solution. There are 20 particles in total, each corresponding to a solution for an optimization problem. The sequence of 16 nodes is equivalent to the arrangement order of 16 electronic components on a PCB.
The objective function calculates the highest-temperature electronic component on the PCB, expressed as Timax = max(ti,j). Each particle’s continuous solution is converted into a sequence of 16 component placement positions on the PCB. This sequence is first mapped onto the schematic to locate the highest temperature value.
Optimization Process Using the DSSSE Algorithm
During the optimization process using the Discrete Simultaneous Shape Evolution (DSSSE) algorithm, the positions of the 16 electronic components can be transformed by altering the power-corresponding arrangement order, thereby defining a combinatorial optimization problem for the 16 components. The evaluation function for DSSSE is derived from Equation (5).
By comparing the maximum temperature values Timax obtained from different component layouts, the final optimization result is determined. The optimal component arrangement corresponding to the minimum Timax value yields the final optimized positions. The flowchart of the Discrete Surface-Simplex Swarm Evolution algorithm is shown in Figure 9.
Simulation Results and Analysis
Theoretical Solution Results
This study sets the particle count m=20, node count (number of electronic components) n=16, and iteration count to 200. The computer configuration is:
Intel® Core™ i7-6700HQ CPU @ 2.60GHz processor, 8GB RAM, and Windows 10 operating system (64-bit).
Computations were performed using the MATLAB R2020b platform.
The optimized arrangement positions of each electronic component after DSSSE algorithm optimization are shown in Figure 10.
As seen in Figure 10, electronic component S5 is located at position C1, S15 at position C2, …, and S10 at position C16.
The steady-state temperature values of the optimized electronic components are listed in Table 6. The iterative convergence curve of the DSSSE algorithm optimization is shown in Figure 11.
As shown in Fig. 11, the maximum temperature exhibits a trend of initially steep decline followed by gradual stabilization. By the 95th iteration, the PCB’s peak temperature reaches equilibrium. After 200 iterations of the DSSSE algorithm, the maximum PCB temperature drops to 104.3547°C.
Analysis indicates that applying the DSSSE algorithm to thermal layout optimization of electronic components achieves faster convergence, reduces PCB temperature, enhances temperature field uniformity, and improves overall system stability. Thus, this algorithm effectively optimizes the arrangement of regularly distributed electronic components on circuit boards.
Results from ICEPAK Simulation Optimization
A new model was created using ICEPAK based on the algorithm-optimized layout, yielding the corresponding temperature distribution results listed in Table 7.
The steady-state temperature field cloud map of the optimized PCB and electronic components is shown in Fig. 12.
Comparison Analysis of Theoretical and Simulation Results After Optimization
The comparison results between the optimized numerical calculations and ICEPAK simulation data are listed in Table 8. Table 8 indicates that ICEPAK simulations yield higher minimum steady-state temperatures and average steady-state temperatures than the mathematical model calculations, but lower maximum steady-state temperatures than the theoretical solution. This discrepancy arises because ICEPAK’s thermal simulation model does not account for thermal radiation while incorporating gravitational effects.

Table 8 Comparison results of various data from numerical calculations and ICEPAK simulations after optimization
Analysis of Temperature Field Results Before and After Optimization
Comparison results of various data from numerical calculations before and after optimization are listed in Table 9.
As shown in Table 9: After optimization using the DSSSE algorithm, the theoretical maximum temperature of the circuit board decreased from 117.8070°C to 104.3547°C, a reduction of 13.4523°C, representing a decrease of 11.4%.
The theoretical minimum temperature increased from 52.8915°C to 55.9654°C, rising by 3.0739°C, representing a 5.8% increase; the average temperature decreased by 1.1895°C, a 1.5% reduction.
Since the maximum temperature of the circuit board is the decisive factor for circuit functionality, this algorithm achieved the expected optimization effect.
» ICEPAK Simulation Results Before and After Optimization
The comparison results of various ICEPAK simulation data before and after optimization are listed in Table 10.
Table 10 shows that after DSSSE algorithm optimization:
– The ICEPAK simulation value for the PCB’s maximum temperature decreased from 112.4810°C to 100.6020°C, a reduction of 11.8790°C (10.6% decrease);
The lowest temperature simulation value decreased from 76.5810°C to 76.1345°C, a reduction of 0.4465°C; the average temperature decreased by 3.3995°C. Based on the simulation data, the model design is reasonable, and the DSSSE algorithm achieved the expected optimization effect.
» Impact of Component Layout on PCB Temperature Distribution
The results before and after DSSSE algorithm optimization show that the layout of electronic components on the PCB affects the temperature distribution.
Positioning electronic components in optimal locations helps reduce maximum temperatures. Distributing high-power components along the PCB edges can effectively lower the temperature of specific components or the entire system.
In summary, this study employs the maximum steady-state temperature, Timax, as a metric for evaluation. By optimizing component placement using the Discrete Simultaneous Shape Evolution (DSSSE) algorithm, the maximum PCB temperature is reduced, thereby enhancing the operational efficiency and safety of electronic devices.
Flexible PCBs Have Weaker Heat Dissipation — A Technical Perspective for Electronic Engineers
Flexible PCBs (FPCBs) are essential in modern electronic engineering, enabling ultra-compact, lightweight, and highly dynamic designs used in consumer electronics, automotive modules, aerospace systems, medical wearables, and battery assemblies.
Despite these advantages, FPCBs have one significant limitation: their inherently poor heat dissipation characteristics. For electronic engineers, understanding the root causes and design implications is crucial to ensuring long-term reliability.
Fundamental Reasons Behind Weak Thermal Performance
The primary reason FPCBs dissipate heat poorly is tied to their material system and structural limitations. Polyimide (PI), the standard base material, offers excellent flexibility but acts as a thermal insulator.
With a thermal conductivity in the range of 0.12–0.4 W/m·K, it cannot effectively transfer heat away from localized hotspots, especially when compared to materials used in rigid or metal-core PCBs.
In addition, flexible circuits impose strict limitations on copper thickness. While rigid boards often use 2 oz or thicker copper layers to support higher currents, FPCBs generally remain at 0.5–1 oz due to bending requirements.
This thinner copper not only increases electrical resistance but also reduces the ability of the circuit to spread heat horizontally.
Furthermore, flexible regions cannot incorporate heat-spreading elements such as metal cores, thick copper planes, or large via networks.
These structural constraints restrict thermal conduction paths and lead to unavoidable heat concentration around high-power components.
Material Comparison (Typical Values):
| Feature / Material | Polyimide (FPCB) | FR-4 (Rigid PCB) | Metal-Core PCB (Aluminum) |
|---|---|---|---|
| Thermal Conductivity | 0.12–0.4 W/m·K | 0.3–0.4 W/m·K | 1–20+ W/m·K |
| Copper Thickness (Common) | 0.5–1 oz | 1–3 oz | 1–3 oz |
| Ability to Add Heat Paths | Low | Medium | High |
These inherent limitations mean that FPCBs naturally exhibit weaker thermal performance by design.
Impact on Real-World Electronic Designs
The poor heat dissipation capability influences system performance in several important ways. One of the most common challenges is the formation of thermal hotspots in high-density areas. Applications such as camera modules, battery packs, display interconnects, and automotive sensor links frequently place ICs, connectors, and driver circuits on flexible substrates. With limited heat-spreading infrastructure, these localized regions tend to trap heat, raising component temperatures and accelerating aging.
Thermal stress also affects the long-term reliability of the flexible substrate itself. Elevated temperatures increase the rate of polyimide oxidation, weaken adhesive interfaces, and can produce delamination between copper and substrate layers.
Over time, thermal cycling may cause micro-cracks, particularly near bending radii or in narrow copper traces. The issue is further amplified in high-speed or RF designs, where variations in temperature cause impedance drift and alter signal integrity due to changes in polyimide’s dielectric properties.
In power or high-frequency circuits, these effects compound, making thermal management not just a performance issue but a critical reliability consideration.
Engineering Approaches to Improve Thermal Behavior
Although FPCBs naturally dissipate heat less effectively, engineers can significantly enhance their thermal performance through thoughtful design strategies. One common approach is to incorporate wider traces, or copper pours in semi-flex regions, to improve heat spreading without sacrificing mechanical flexibility. Copper balancing also helps stabilize the mechanical structure and mitigates stress during dynamic bending.
Another effective solution is the use of stiffeners, such as FR-4, aluminum, or stainless steel, placed beneath high-power components. These stiffeners provide mechanical support while also acting as heat spreaders, enabling better thermal distribution. In rigid-flex designs, thermal vias and internal copper layers can be strategically placed to pull heat away from sensitive components, creating a more efficient vertical heat path.
In applications where the flexible area cannot accommodate rigid structures, engineers often turn to materials such as synthetic graphite sheets. These ultrathin, lightweight films offer thermal conductivity exceeding 200 W/m·K in the planar direction, making them highly effective for dissipating heat across the surface of the FPCB.
A simplified comparison of common thermal improvement methods is shown below:
| Method | Application Strength |
|---|---|
| Copper pours / wider traces | Improves heat spreading on semi-flex areas |
| Stiffeners (FR4/Al/Steel) | Ideal for zones under ICs or LEDs |
| Thermal vias (Rigid-flex) | Useful for vertical heat conduction |
| Graphite heat spreaders | Best for thin mobile or wearable devices |
| Thermal adhesives | Enhances heat transfer between materials |
Through appropriate material selection and layout planning, engineers can significantly reduce hotspot formation and enhance FPCB reliability.
When FPCBs May Not Be Suitable
Despite best engineering practices, some applications simply exceed the thermal capacity of flexible substrates. Power conversion modules, high-current circuits, LED lighting arrays, and industrial control systems often generate sustained thermal loads beyond what an FPCB can safely dissipate. In such cases, rigid-flex combinations, aluminum-core PCBs, or hybrid material platforms offer much safer and more durable alternatives.
Flexible PCBs provide exceptional mechanical advantages but inevitably suffer from weaker heat dissipation due to their material properties and structural constraints. For electronic engineers, recognizing these limitations early in the design phase is essential. With appropriate thermal strategies—ranging from copper optimization and stiffener integration to the use of advanced heat-spreading materials—FPCBs can be successfully deployed even in moderately demanding thermal environments.
Reference:
- [1] NINGP, LIH, HUANGY et al. Review of Power Module Automatic Layout Optimization Methods in Electric Vehicle Applications[J].Chinese Journal of Electrical Engineering,2020,6(3):8-24.
- [2] LANGELAARM. Combined Optimization of Part Topology, Support Structure Layout, and Build Orientation for Additive Manufacturing[J].Structural and Multidisciplinary Optimization,2018,57(5):1985-2004.
- [3] ZHONGCQ, XUZZ, TENGHF. Multi-module Satellite Component Assignment and Layout Optimization [J].AppliedSoftComputing,2019,75:148-161.
- [4] XU X T, ZHANGBX, ZHU XL, et al. Research on Refined Thermal Design Optimization of Energy Storage Battery System Based on Battery Box Openings [J].Energy Storage Science and Technology,2024,13(2):515-525.
- [5] KONDOD, HATAKEYAMA, NAKAGAWAS, et al. Thermal Design Method of Printed Circuit Board with Effective Thermal Conductivity [J]//20138thInternationalMicrosystems, Packaging, Assembly and Circuits Technology Conference(IMPACT).Taipei: IEEE,2013:71-73.
- [6] VANERPR, SOLEIMANZADEH R, NELAL, et al. Co-designing Electronics with Microfluidics for More Sustainable Cooling[J]. Nature,2020,585(7824):211-216.
- [7] FENGX, ZHENGS, REND, et al. Investigating the Thermal Runaway Mechanisms of Lithium-Ion Batteries Based on Thermal Analysis Database[J].Applied Energy,2019,246:53-64.
- [8] COPPOLAL, AGOSTINIB, SCHMIDTR, et al. Influence of Connections as Boundary Conditions for the Thermal Design of PCB Traces[J]//2010IEEEInternationalSymposiumonIndustrialElectronics.Bari, Italy: IEEE,2010:884-888.
- [9] AHMADI, ZAHIDH, AHMADF, et al. Design of Computational Intelligent Procedure for Thermal Analysis of Porous Fin Model[J].Chinese Journal of Physics,2019,59:641-655.
- [10] LIANGW, ZHANGP, CHENX, et al. Genetic Algorithm (GA)-Based Inclinometer Layout Optimization[J]. Sensors,2015,15(4):9136-9155.
- [11] KANGD, SONY W, YOOK, et al. Thermal Behavior Investigation of the Battery Pack for Aircraft Engine Initial Startup to Consider Preheating Method at Subzero Temperature [J].Journal of Thermal Analysis and Calorimetry,2022,147(16):9107-9118.
- [12] FUNKJN, MENGUCMP, TAGAVIKA, et al. A Semi-analytical Method to Predict Printed Circuit Board Package Temperatures[J]. IEEE Transactions on Components, Hybrids, and Manufacturing Technology,1992, 15(5):675-684.
- [13] OTAKID, NONAKAH, YAMADAN. Thermal Design Optimization of Electronic Circuit Board Layout with Transient Heating Chips by Using Bayesian Optimization and Thermal Network Model [J]. International Journal of Heat and Mass Transfer,2022,184:122263-1-122263-9
- [14] WANG Y.Experimental Study and Numerical Simulation of Thermal Layout Optimization of Electronic Components on PCB Board Based on Intelligent Algorithm [J].Xi’an: Chang’an University,2017.
- [15] LANGMZ. Research on Conditional Thermal Layout Optimization of Electronic Components on PCB Board Based on Simulated Annealing Algorithm [J].Xi’an: Chang’an University,2019.
- [16] LANMY, PANY, HULK, et al. Improved Differential Evolution Algorithm in the Printed Circuit Board Thermal Design[J].Journal of Guangxi University(Natural Science Edition),2016, 41(3):771-778.
- [17] SUWAT, HADIMH. Multidisciplinary Placement Optimization of Heat-Generating Electronic Components on a Printed Circuit Board in an Enclosure[J].IEEE Transactions on Components and Packaging Technologies,2007, 30(3):402-410.
- [18] CHENGH C, CHUNGIC, CHEN W H. Thermal Chip Placement in MCMs Using a Novel Hybrid Optimization Algorithm [J].IEEE Transactions on Components, Packaging and Manufacturing Technology,
2012,2(5):764-774. - [19] JEEVANK, QUADIRGA, SEETHARAMU K N, et al. Thermal Management of Multi-chip Module and Printed Circuit Board Using FEM and Genetic Algorithms [J].Microelectronics International,2005,22(3):
3-15. - [20] XUST. Research on Thermal Layout Optimization of Electronic Components on PCB Board Based on Ant Colony Optimization[J].Chengdu: University of Electronic Science and Technology of China,2012.
- [21] QUANH Y, SHIXL.A Surface-Simplex Swarm Evolution Algorithm [J].Wuhan University Journal of Natural Sciences,2017,22(1):38-50.
- [22] YUAN Q Y, QUAN HY. Heart Sound Recognition Method Based on New Evolutionary Optimization BP Learning Algorithm [J].Journal of Jilin University (Science Edition),2020,58(5): 1195-1201.
Free copyright Author: YUShuhao, QUAN Haiyan




















